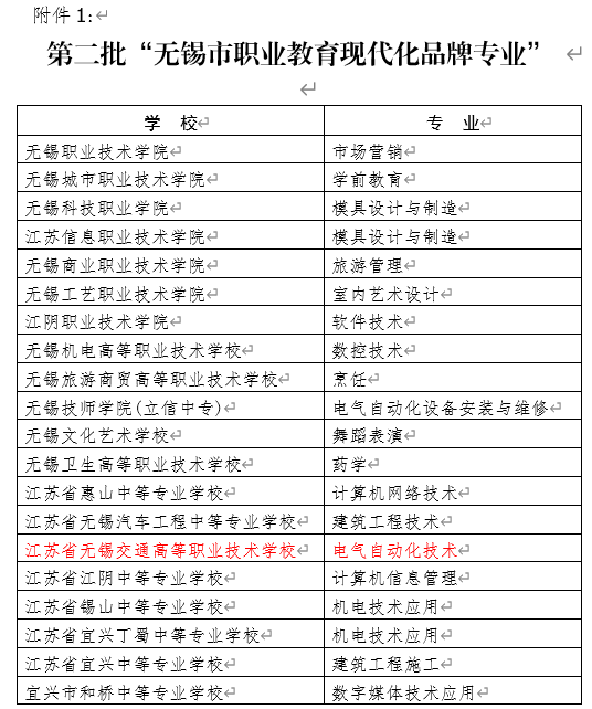
电气自动化技术和焊接技术与自动化专业被认定为无锡市职业教育现代化品牌专业和特色专业

各市(县)、区教育局,各职业院校,市教科院:

根据市教育局、发改委、经信委、财政局、人社局、农委、工商联《关于实施职业教育质量提升工程加快培养高素质技能人才的意见》(锡教发〔201677号)精神和市教育局《关于做好2017年无锡市职业教育重点项目申报工作的通知》(锡教高职〔201760号)要求,经各地各校推荐申报, 市教育局组织材料评审和现场答辩,现公布第二批20个“无锡市职业教育现代化品牌专业”和29个“无锡市职业教育现代化特色专业”(名单详见附件)。

各地各校要充分认识专业建设的重要意义,充分发挥品牌专业和特色专业的示范引领作用,进一步深化专业课程改革,创新人才培养模式,整体提升专业现代化建设水平,为我市产业转型升级作出新的贡献。

附件:1.第二批无锡市职业教育现代化品牌专业名单

2.第二批无锡市职业教育现代化特色专业名单

无锡市教育局

2017427