关于2025年度教师教学质量考核结果公示

各院(部):

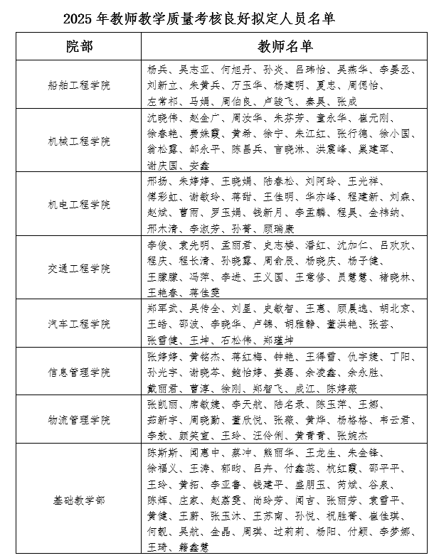
为加强教学质量管理,客观评价教师教学质量,充分调动教师教书育人工作的积极性和创造性,促进教育教学改革和教学质量的不断提高。根据《开云·官方端网页版登录入口教师教学质量考核实施方案(试行)的通知》(省锡交﹝202135号),本着“公正、公平、公开”的考核原则,各教学院部经个人自评、教研室复评、党政联席会议审核、结果公示等流程组织了考核工作,并将考核结果反馈至教务处汇总,经学校教学工作委员会审核、校务会审定,2025年共有309人参加考核,滕玮晔等123名教师教学质量考核为优秀,杨兵等186名教师教学质量考核为良好,无合格或不合格(考核结果详见附件)。公示时间:2026325日—330日。如有异议,请实名向教务处反映,联系方式:0510-68781132

附件:2025年教师教学质量考核结果

教务处

2026325